您好,欢迎访问东阳市海峡艺术学校!

加入收藏 | 设为首页|联系我们

24小时服务热线:
0579—86354622

新闻中心
NEWS CENTER

东阳市海峡艺术学校
电话:0579—86354622
Q Q:814771509     853382229

学校地址:东阳市艺海北路与广福路交叉口

教育新闻您当前的位置:首页 >> 新闻中心 >>  教育新闻

东阳市海峡艺术学校2023年中等职业教育质量年度报告
发布时间:2024-02-01 19:20:14| 浏览次数:


 

东阳市海峡艺术学校

 

中等职业教育质量年度报告

2023)

 

 


 

图片.png

 

 

 

 

 

 

 

 

 

 

 

 

二零二四年一月

 

 

图片.png 


 

 

 

 

年报制度是推进职业教育质量评价改革的重要抓手,是职业教育履行责任担当、树立质量发展观、宣传发展成绩、接受社会监督的重要载体,是职业学校强化内涵发展,持续诊断和改进,全面提高人才培养质量的重要举措。

为贯彻习近平总书记关于职业教育的重要指示和全国职业教育大会精神,贯彻落实新《职业教育法》《关于推动现代职业教育高质量发展的意见》《国家职业教育改革实施方案》《职业教育提质培优行动计划(2020—2023 年)》等文件要求,学校成立了校长为主要责任人,多部门协作的年报编制工作机制,认真学习领会教育部、浙江省教育厅、金华市教育局关于年报撰写的要求,认真查阅指标说明,理解指标内涵,确保数据的准确性、真实性、一致性和规范性;全面反映2023年度人才培养、服务贡献、文化传承、国际合作、产教融合、发展保障等情况,总结提炼教育教学改革的经验做法、分析存在的困难和问题,现将2022-2023学年中等职业教育质量年度报告编制、发布和报送。

学校高度重视 2023 年职业教育年报编制、发布和报送工作,强化对年报编写质量、应用宣传及公开情况的监督检查,严把年报质量关,充分发挥年报对职业教育高质量发展的推动作用。

 

 

 

 

 

1.学校基本情况 1

1.1学校简介 1

1.2办学条件 2

2.人才培养 2

2.1培养目标 2

2.2人才规格 2

2.3职业面向 3

2.4资助情况 4

2.5就业质量 6

2.6职业发展 6

3.服务贡献 7

3.1技术技能人才培养 7

3.2社会服务 8

4.文化传承 10

4.1开设中华传统文化相关课程 11

4.2建设“一课两库三平台” 11

4.3培育文化育人特色品牌 11

4.4举办第二十届校园文化艺术节 13

5.国际合作 14

6.产教融合 15

6.1校企合作开展情况和效果 15

6.2产教融合 17

7.发展保障 18

7.1服务行业企业 18

7.2服务地方发展 18

7.3服务美丽乡村 18

 

8.面临挑战 20

8.1校企合作机制有待进一步完善 20

8.2“双师型”教师队伍整体素质有待提高 20

8.3区域中高职一体化发展联合办学机制建设有待加强 20

8.4职普融通办学模式未向民办学校延伸 20

8.5需要加大办学投入 20

8.6国际交流合作有待加强和创新 20

 

 

表目录:

1:春季助学金学生名单 4

2:秋季助学金学生名单 4

3:东阳市美术馆志愿服务队名单 10

4:服务贡献表 22

5:国际影响表 23

6:教学资源表 24

7:落实政策表 26

8:满意度调查表 27

9:人才培养质量积分表 28

图目录:

1:教育部 人力资源社会保障部关于2022—2023学年度中等职业教育国家奖学金获奖学生名单的公告 5

2:2022-2023学年度中等职业教育国家奖学金获奖学生名单 6

3:部分学生普通话测试成绩 6

4:唯诚技能培训学校进行收纳培训 8

5:获评“省优秀文化和旅游服务志愿队” 9

6:扎染作品 12

7:学生开展“我的寝室艺术照” 13

8:学生开展“速写素描比赛” 14

9:与东阳市东工工艺有限公司合作协议 16

10:与横店集团浙江德邦公共照明有限公司合作协议 17

11:获批“浙江省美育村” 19

案例目录:

案例1:技能成才,匠心筑梦 7

案例2:志愿精神永赓续,青年力量正当时 8

案例3:走进东阳扎染工艺 11

案例4:喜迎二十大 奋进新征程 13

案例5:助力横店官桥村获批省美育村 19


东阳市海峡艺术学校

中等职业教育质量年度报告(2023)

 

1.学校基本情况

1.1学校简介

东阳市海峡艺术学校成立于1994年,办学类型为民办艺术类中等职业高级中学,系经民政局登记的民办非企业法人非盈利性学校,招收初三毕业生及适龄青年,开设美术专业课程,向高一级学校输送职业技能职业方向明确的专业对口学生,进一步开展精细化专业化职业教育,从而为社会培养艺术类、设计类、美工类等领域技能技术人才,专业职业教育方向明确。

学校办学遵循人的自然发展规律,为适应两新变化不断改变创新教育教学管理理念,认真学习《教育部关于大力发展民办中等职业教育的意见(教职成【2006】5号)》、《职业学校办学条件达标工程实施方案(教职成【2022】5号)》、《浙江省深化产教融合推进职业教育高质量发展实施方案》等文件精神,学习《浙江省职业教育“十四五”发展规划》、《金华市区域中高职一体化发展》等办学要求,进一步学习吸收《中高职衔接,学历衔接是形式,内容衔接才是深层次衔接(胡梦甜)》、《中等教育需要适度“泛专业化”(朱孝平)》等专家学者的办学理念和定位,按照《民办教育促进法》关于课程定位等规定,根据教育部《中等职业学校公共基础课程方案》严格选用国家统编教材,结合新时代学生身心特点,开展新时期职普融通教育教学工作,首先解决学生、家长对上职业学校的焦虑,告诉学生和家长上职业学校同样可以享受普通高中教育并且可以比普通拥有更多的升学深造途径,真正实现“条条大路通罗马”的美好愿景。

1.2办学条件

东阳市海峡艺术学校坐落于东阳市艺海路与广福路交叉口,占地面积40626平方米(含美术实训基地),学校设有美术专业,开设工业美术(8621)、艺术设计与制作(8622)、绘画(8623)等三个专业美术学科。

学校招生逐年稳定增长,截至2023年8月31日,有在校生600余人,其中2023年招生规模300人。

学校现有教职工78人(含兼职美术教师),专任教师73人,占专任教师数93.5%,“双师型”教师14人,占专任教师19% ,本科以上学历比例为 86%。

2.人才培养

2.1培养目标

培养适应社会主义文化建设需要、德智体美劳全面发展、具备职业岗 位所必需的知识与能力的高素质技能型工艺美术人才,或作为高等艺术院校后备生、具有较强实际工作能力的高素质和技能型的中等艺术人才。

2.2人才规格

根据教育部关于印发《职业教育专业目录(2021 年)教职成〔2021〕2 号》的通知,毕业生应具备以下素质、知识和能力:

本专业培养的人才应具有以下职业素养、专业知识:

(一)职业素养

1. 热爱生活,热爱自然,热爱美术设计事业,树立毕生从艺的职业理想。

2.养成细于观察、勤于思考、乐于探索、勇于创新的习惯和心理品质。

3.具有较好的人文素质和文学修养。

4.树立正确的文艺观和审美观, 自觉坚持为人民服务、为社会主义服务。

5.掌握一定的创业知识与能力,具有较强的政策和法规意识。

(二)专业知识和技能

1.掌握美术设计的基本特点和基础理论,具有初步的艺术审美和美术鉴赏能力。

2.掌握运用素描的方式表现形体的造型技能。

3.掌握运用色彩规律表现形体的造型技能。

4.掌握运用速写方法快速捕捉及表现形体的技能。

5.掌握图案设计的造型技巧,具备初步的图案设计能力。

6.掌握运用“三大构成 ”进行美术设计的基础知识,具备装饰画的绘制能力。

7.掌握 1-2 种主要美术绘画技法,具备初步的绘画创作能力。

8.具备收集、选取艺术创作素材的能力。

2.3职业面向

主要面向文化创意行业,培养从事绘画、广告、会展、网页、多媒体产品、影视动画等设计制作工作人员。

 

 

2.4资助情况

严格按照国家政策落实免学费和助学金,从资助的申请、公示名单到资助金发放全程在师生的监督之下。2023年发放助学金两次,共12人次,合计资助金1.2万元程松林获国家奖学金6000元。

1:春季助学金学生名单

东阳市海峡艺术学校2023年春季助学金名单

序号

姓名

班级

性别

特殊困难类型

资助项目

资助金额

1

*雪

高一(1)

农村低保家庭学生

中职国家助学金

1000

2

*旭

高一(1)

外省籍建档立卡贫困家庭学生

中职国家助学金

1000

3

*婷

高一(3)

外省籍建档立卡贫困家庭学生

中职国家助学金

1000

4

*渲

高一(3)

农村低保家庭学生

中职国家助学金

1000

5

*强

高一(4)

农村低保家庭学生

中职国家助学金

1000

6

*旭

高二(2)

外省籍建档立卡贫困家庭学生

中职国家助学金

1000

 

2:秋季助学金学生名单

东阳市海峡艺术学校2023年秋季助学金名单

序号

姓名

班级

性别

特殊困难类型

资助项目

资助金额

1

*康

高一(1)

城乡低保家庭学生

中职国家助学金

1000

序号

姓名

班级

性别

特殊困难类型

资助项目

资助金额

2

*鹏

高一(2)

城乡低保家庭学生

中职国家助学金

1000

3

*颖

高一(2)

持证残疾学生

中职国家助学金

1000

4

*雪

高二(3)

农村低保家庭学生

中职国家助学金

1000

5

*婷

高二(3)

外省籍建档立卡贫困家庭学生

中职国家助学金

1000

6

*强

高二(3)

农村低保家庭学生

中职国家助学金

1000


1:教育部 人力资源社会保障部关于2022—2023学年度中等职业教育国家奖学金获奖学生名单的公告

图片.png 

 






2:2022-2023学年度中等职业教育国家奖学金获奖学生名单

图片.png


数据来源:中华人民共和国教育部。

2.5就业质量

学校重视毕业生升学、创业指导,2023年毕业班参加升学考试上线率达99%,不升学学生除积极应征入伍学生外其余就业率达到100%毕业生升入高等教育比例较去年略有提升。

2.6职业发展

全体学生参与普通话水平等级测试,通过率达100%。学生积极参加学校各类社团和文体活动,对校园生活、活动满意率均在96%以上,各项活动能够长期开展。


3:部分学生普通话测试成绩


图片.png图片.png



3.服务贡献

3.1技术技能人才培养

产教融合、校企合作是我校人才培养的根本模式,我校根据企业工作岗位需求,开展学徒制合作,联合招收学员,按照工学结合模式,实行校企双主体育人。学生职业技能不断提高,毕业生得到用人单位的肯定。

 

案例1:技能成才,匠心筑梦

习近平总书记强调:“我国经济要靠实体经济作支撑,这就需要大量专业技术人才,需要大批大国工匠。”不论是传统制造业还是新兴制造业,不论是工业经济还是数字经济,高技能人才始终是中国制造业的重要力量,他们身上蕴藏的工匠精神始终是创新创业的重要精神源泉。截至2020年底,全国技能劳动者超过2亿人,高技能人才超过5000万人。实践充分证明,技术工人队伍是支撑中国制造、中国创造、中国建造的重要基础,对推动经济高质量发展具有重要作用。大力弘扬工匠精神,培养更多高素质技术技能人才、能工巧匠、大国工匠,才能为全面建设社会主义现代化国家、实现中华民族伟大复兴的中国梦提供有力人才和技能支撑。

在学习了习近平总书记的关于“激励广大青年走技能成才、技能报国之路”后,东阳市海峡艺术学校与东阳市唯诚技能培训学校合作组织进行收纳、家电维修、家电清洗、养老护理等培训。

图片.png


4:唯诚技能培训学校进行收纳培训

3.2社会服务

学校拥有丰富的社会志愿服务经验,充分发挥师资、场地、课程等优质艺术资源优势,多年来坚持每年为社会、为中小学生和中小学提供免费的培训,为东阳市文明城市建设做出应有的贡献。

 

案例2:志愿精神永赓续,青年力量正当时

志愿精神永赓续,青年力量正当时。我校组织团委学生骨干加入东阳市美术馆志愿服务队,旨在通过志愿服务树立学生奉献意识,且在观摩学习中提升专业技能水平。

冀以尘雾之微补益山海,荧烛末光增辉日月。美术馆志愿服务活动,是怀揣着责任与奉献的一次志愿之旅,也是一次“爱国、爱党、爱乡”主题教育的美育之旅,更是一次践行“奉献、友爱、互助、进步”志愿者精神的服务之旅。志愿者们聆听东阳故事,感受着画家落笔时的心潮与情怀。怀抱艺术、塑造品格,从聆听到诉说,一位位同学在奉献他人中升华着自我。图片.png





5:获评“省优秀文化和旅游服务志愿队”


  3:东阳市美术馆志愿服务队名单

序号

姓名

性别

学号

职务

1

*娜

25606080086

班长

2

*彤

25606080028

学习委员

3

*恩

25606080119

纪律委员

4

*男

25606080115

劳动委员

5

*艳

25606080108

生活委员

6

*文

25606080016

班长

7

*阳

25606080195

副班长

8

*

25606080111

副班长

9

*凤

25606080241

学习委员

10

*铭

25606080013

生活委员

11

*

25606080158

班长

12

*峰

25606080169

副班长

13

*毫

25606080009

学习委员

14

*杰

25606080012

纪律委员

15

*欣

25606080175

文娱委员

16

*磊

24606080013

班长

17

*

24606080005

副班长

18

*怡

24606080104

班长

19

*龙

24606080082

副班长

20

*宇

24606080003

学习委员

 

 

4.文化传承

时代的注重中华传统文化的传承与发展,在人才培养方案的修订和课程体系的构建上,结合东阳地方文化特色,充分考虑中华优秀传统文化相关课程的植入。

广泛开展校内、课外、校外艺术教育活动,从2002年开始举办校园艺术节,逐年丰富艺术节活动形式,并以春节、元宵节、清明节、端午节、七夕节、中秋节、重阳节为契机,依托各部门资源优势,开展传统节日文化特色品牌活动。

4.1开设中华传统文化相关课程

开设有《中华优秀传统文化》《齐文化今读》人文素养选修课,《中华传统礼仪》《中华传统节气》等9门中华传统文化相关校内公共选修课。

4.2建设“一课两库三平台”

构建知行合一的齐文化“1+N”课程体系,开发“解读+体验”齐文化通识课程;打造优秀传统文化教育师资库和教学资源库,将工匠精神蕴含其中,强化职业教育特色;搭建木雕文化“文化育人”“科学研究”“实践活动”平台,铸造东城文化“木雕文化育人”平台,深度融合木雕文化核心理念。

4.3培育文化育人特色品牌

学校在深入挖掘地域特色传统文化东阳木雕文化中蕴含的国工、巧工人文理念基础上,耦合融通全面建设社会主义现代化国家新征程中涌现出的劳模精神、劳动精神和工匠精神,凝练形成了以“优秀匠德、优润匠治、优质匠境、优远匠行”为内涵与意蕴的“木雕匠心”文化品牌。

案例3:走进东阳扎染工艺

扎染是我国民间传统而独特的手工染色工艺,它是织物在染色时,将部分结扎起来使结扎的部分不能着色的一种染色方法,以绳结之而后染色即染,则解其结凡结除皆原色,余则入染矣其色斑斓。

扎染工艺分为扎花和浸染两部分,主要有三种方法:夹染法、捆扎法、针缝法。

它是通过纱、线、绳等工具对织物进行扎、缝、缚、缀、夹等多种形式组合后进行染色,其染料主要来源于蓼蓝,即板蓝根其叶经过发酵、氧化之后便形成了一种叫靛花的漂浮物,比蓝色的染液更鲜亮,由此便有了荀子的“青出于蓝而胜于蓝”。

学校长期聘请东阳市蓝印花布非遗传承人陈亚莉老师为客座教师,为发扬与传承东阳传统工艺,开设扎染体验课程,多次组织中小学生,参加扎染非物质文化遗产课程体验,参观卢宅百工馆,了解东阳历史文化,了解中国传统文化。扎染是一种传统的染色工艺,可以让人们在布料上创造出各种各样的图案。通过体验,让大家了解扎染的原理、工艺和文化背景,探讨扎染与生活的密切关系,培养参与者的创新思维和手工制作能力,让大家在欢乐的氛围中收获知识和美好回忆。

 图片.png

 

6:扎染作品

4.4举办第二十届校园文化艺术节

本届艺术节深入贯彻习近平总书记关于青年工作的重要思想和关于教育的重要论述,开展方向正确、健康向上、格调高雅、形式多样的美育实践活动,教育引导青年学生坚定理想信念,促进全面发展。举办“喜迎二十大 奋进新征程”才艺大赛等8项校级活动,打造了一批结合党史学习教育及院系专业特色优势的校园文化活动。艺术节在引导学生在青春奋斗中增长才干、砥砺品格,为实现青春梦想努力拼搏方面发挥了重要的作用。

案例4:喜迎二十大 奋进新征程

学校开展“喜迎二十大 奋进新征程”才艺大赛等8项校级活动,校园文化艺术节是校园文化建设的重要组成部分,是师生展示文艺风采、凸显个性魅力的大舞台,也是学校以文化人、以美育人的重要抓手。学校将以此次文化艺术节开幕为契机,推出更多师生喜闻乐见、内涵丰富的文化艺术活动,着力提升校园文化品质,打造校园文化品牌,以校园文化建设为学校高质量发展凝聚特色、增添亮点。


 图片.png

7:学生开展“我的寝室艺术照”

 

图片.png 

8:学生开展“速写素描比赛”

 

5.国际合作

我校积极发挥作为工艺美术的作用和优势,在做好人才培养、传承优秀传统文化的同时,加强国际合作,担当文化使命,以艺术为载体,坚持文化“走出去”与“请进来”相结合,致力于开展对外文化交流工作。近年来,我校在国际合作方面坚持“走出去”与“引进来”相结合进行文化交流。加深对非物质优秀文化的认同和热爱,增强文化自信。

此项工作对艺术类中等职业教育而言,仍需要进一步加强和创新。

6.产教融合

产教融合、校企合作是职业教育的基本办学模式,是办好职业教育的关键所在。学校主动探索艺术类中职学校校企合作、产教融合的实施路径。成立了校企合作办公室专门负责校企合作;依据教育部等六部门关于印发《职业学校校企合作促进办法》的通知(教职成〔2018〕1 号)《浙江省深化产教融合推进职业教育高质量发展实施方案》制定了符合校情的校企合作等制度,为合法合规高效开展校企合作提供了制度保障。学校根据发展的需要和行业企业、艺术馆在专业建设、师资培养、人才培养、技术创新、社会服务、文化传承等方面开展合作。

我校艺术专业办学在人才培养过程中尤其注重理论与实践教学相结合,以实践教学为特色,逐步实现以专业“特色”,转化为人才培养特色。用人才培养方案实现培养特色人才。培养理论基础扎实、实践能力较强的高素质技术技能人才。

6.1校企合作开展情况和效果

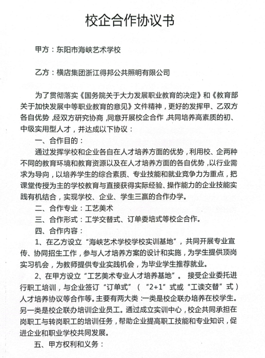
学校积极推进校企深度合作,与东阳市东工工艺有限公司、横店集团浙江德邦公共照明有限公司开展校企合作,形成了校企合作”办学模式。

图片.png 

 


9:与东阳市东工工艺有限公司合作协议


 图片.png

    

10:与横店集团浙江德邦公共照明有限公司合作协议


图片.png


6.2产教融合

学校广泛建立校外实训基地,加强了与企业之间的合作,为学生实训实习学习提供了良好的平台。形成了长江三角、珠三角、省内三大顶岗实习基地,促进了产教融合、工学结合与校企合作深入发展。在学生实习工作中,学校严格落实《职业学校学生实习管理规定》,详细制定学生顶岗实习计划,签订顶岗实习三方协议书,选择合法经营、管理规范、实习设备完备、符合安全生产法律法规的实习单位安排学生实习,并选派优秀指导老师全程跟踪指导,学生实习率达到100%。

7.发展保障

    7.1服务行业企业

学校先后与东阳市东工工艺有限公司、横店集团浙江德邦公共照明有限公司等家企业本着“人才共育、过程共管”的原则建立了稳定的校企合作关系。企业与学校共同设计教学计划和教学内容,接收学生就业与实习。

7.2服务地方发展

第一,做强学历教育。学校坚持以人为本,注重发展的育人理念,采用推荐就业与对口升学并举的“双轨制”人才培养模式。近三年来,毕业班参加升学考试上线率达99%,不升学学生除积极应征入伍学生外其余就业率达到100%。

第二,做优短期培训。今年由于受疫情的影响,学校教学工作结合教学工作特点,分别进行线上线下培训。

7.3服务美丽乡村

东阳市辖有6个街道、11个镇和1个乡,东阳市常住人口108.9万人,城镇化率达68.8%。农村人口仍占东阳人口的近一半,职教中心在多年的办学中,开设的特色专业,工艺美术专业为东阳市培养了大量的艺术人才,为了能够更好的为东阳美丽乡村服务,举办专业节能培训,着力于为东阳培养大批的后备力量,为东阳的美丽乡村经济发展和乡村人才需求出力。

 

案例5:助力横店官桥村获批省美育村

官桥村位于横店影视城境内,人文底蕴丰厚,近年来,以“古韵官桥”为主题,以美育村创建为契机,招引艺术家工作室入驻、建设乡村美术馆、深入挖掘乡村古韵及书画文化底蕴,让更多群众享受艺术熏陶,在保护中传承官桥文化和书画文化。

东阳市海峡艺术学校的学生们先后实地考察了官桥古街、陈大宗祠、村史馆、种德堂、晗美术馆、小竹林影视外景基地等美育村建设设施,助力挖掘美育自然资源深度、美育场景细节打造、美育与旅游深度融合等。


图片.png






11:艺术助力,获批“浙江省美育村”


8.面临挑战

8.1校企合作机制有待进一步完善

需要建立企业高技能人才到校兼职的运行机制。校企在技术交流、学生评价、课程开发、实习实训等方面还需要深入合作。

8.2“双师型”教师队伍整体素质有待提高

首先,缺乏一定数量的专业带头人和骨干教师。其次,教师在专业技能和企业实践经验上,还需要与企业合作,以提高教师的专业水平和职业素养,双师型教师比例还需提高。

8.3 区域中高职一体化发展联合办学机制建设有待加强

加强区域中高职一体化发展联合办学机制建设须尽快增加中高职一体化招生计划项目。

8.4 职普融通办学模式向民办学校延伸

增强办学灵活度,以人为本,解决学生和家长对读职高不能升学的偏见和忧虑,扩大升学率,通过升学,让学生和家长坚信中职学校升学更加对口、更加“实用”,从而真正实现职普融通、融合,真正达到“另寻赛道超车”的目的。

8.5 需要加大办学投入

国家对职业教育的重视度越来越高学校需要紧跟国家发展步伐,加大办学投入

8.6国际交流合作有待加强和创新

做好“走出去引进来”文章,开拓视野,增强动力。

国家对职业教育的重视度越来越高,也对职业教育高质量发展提出了更高的要求.这就对学校的治理能力、教育教学管理水平、对国家省市政策把握度、对校内教职工的教育、对人才培养质量和更高水平的国际合作及社会服务等提出更高的要求。

学校坚持中国共产党领导,以习近平新时代中国特色社会主义思想为指导,全面贯彻党的教育方针,坚持社会主义办学方向,遵守宪法、法律、法规和国家政策,践行社会主义核心价值观,弘扬中华民族传统美德,遵守社会道德风尚,坚持教育的公益属性,落实立德树人的根本任务,培养德智体美劳全面发展的社会主义建设者和接班人。

坚持服务东阳经济社会发展的宗旨,坚持促进学生成才的导向,规范办学行为、落实职业教育大政方针,促进学生个性发展,提升育人质量,办好有地方艺术特色的民办艺术类中等职业教育。

 

 

 

 

 

 

 

 

 

 

 

 

 

4:服务贡献表

服务贡献表

   

单位

毕业生就业人数

88

其中:A类:留在当地就业

88

B类:到西部和东北地区就业

0

C类:到中小微企业等基层就业

10

D类:到大型企业就业

0

横向技术服务到款额

万元

0

横向技术服务产生的经济效益

万元

0

纵向科研经费到款额

万元

0

技术产权交易收入

万元

0

知识产权项目数

0

其中:专利授权数量

0

发明专利授权数量

0

专利转让数量

0

专利成果转化到款额

万元

0

非学历培训项目数

1

非学历培训学时

学时

22

公益项目培训学时

学时

34

非学历培训到账经费

万元

3.50

 

 

 

 

 

5:国际影响表

国际影响表

   

单位

接收国外留学生专业数

0

接收国外留学生人数

0

接收国外访学教师人数

0

开发并被国外采用的职业教育标准数量

0

其中:专业标准

0

课程标准

0

开发并被国外采用的职业教育资源数量

0

开发并被国外采用的职业教育装备数量

0

在国外开办学校数

0

其中:专业数量

0

在校生数

0

中外合作办学专业数

0

其中:在校生数

0

专任教师赴国外指导和开展培训时间

人日

0

在国外组织担任职务的专任教师数

0

国外技能大赛获奖数量

0

 

 

 

 

 

 

 

6:教学资源表

教学资源表

  

单位

生师比

8

双师素质专任教师比例

%

19

高级专业技术职务专任教师比例

%

0

专业群数量

0

专业数量

3

教学计划内课程总数

40

教学计划内课程总数

学时

1400

教学计划内课程-课证融通课程数

1

教学计划内课程-课证融通课程数

学时

45

教学计划内课程-网络教学课程数

3

教学计划内课程-网络教学课程数

学时

60

专业教学资源库数

1

其中:国家级数量

0

接入国家智慧教育平台数量

0

省级数量

0

接入国家智慧教育平台数量

0

校级数量

1

 接入国家智慧教育平台数量

0

在线精品课程数

2

在线精品课程数

学时

30

在线精品课程课均学生数

147

其中:国家级数量

0

   

单位

接入国家智慧教育平台数量

0

省级数量

0

接入国家智慧教育平台数量

0

校级数量

1

接入国家智慧教育平台数量

0

虚拟仿真实训基地数

0

其中:国家级数量

0

接入国家智慧教育平台数量

0

省级数量

0

接入国家智慧教育平台数量

0

校级数量

0

接入国家智慧教育平台数量

0

编写教材数

0

其中:国家规划教材数量

0

   校企合作编写教材数量

1

新形态教材数量

0

接入国家智慧教育平台数量

0

互联网出口带宽

Mbps

1000

校园网主干最大带宽

Mbps

1000

生均校内实践教学工位数

/生

1

生均教学科研仪器设备值

/生

5556.60

 

 

 

 

 

 

7:落实政策表

落实政策表

   

单位

全日制在校生人数

625

年生均财政拨款水平

2600

年财政专项拨款

万元

152.75

教职员工额定编制数

0

教职工总数

78

其中:专任教师总数

73

思政课教师数

3

体育课专任教师数

2

美育课专任教师数

2

辅导员人数

2

班主任人数

13

参加国家学生体质健康标准测试人数

625

其中:学生体质测评合格率

%

100

职业技能等级证书(含职业资格证书)获取人数

151

企业提供的校内实践教学设备值

万元

10

与企业共建开放型区域产教融合实践中心

1

聘请行业导师人数

0

其中:聘请大国工匠、劳动模范人数

0

行业导师年课时总量

课时

0

年支付行业导师课酬

万元

0

年实习专项经费

万元

10

其中:年实习责任保险经费

万元

10

 

8:满意度调查表

满意度调查表

   

单位

调查方式

调查人次

在校生满意度

%

83.43

网络问卷调查

118

其中:课堂育人满意度

%

83.83

网络问卷调查

118

课外育人满意度

%

81.36

网络问卷调查

118

   思想政治课教学满意度

%

90.68

网络问卷调查

118

 公共基础课(不含思想政治课)

教学满意度

%

84.75

网络问卷调查

118

专业课教学满意度

%

82.77

网络问卷调查

118

毕业生满意度

%

100

问卷调查

100

其中:应届毕业生满意度

%

100

问卷调查

50

毕业三年内毕业生满意度

%

100

问卷调查

50

教职工满意度

%

100

问卷调查

25

用人单位满意度

%

96

问卷调查

25

家长满意度

%

99

问卷调查

50

 

 

 

 

 

 

 

 

 

 

 

9:人才培养质量积分卡

人才培养质量计分卡

   

单位

毕业生人数

165

毕业去向落实人数

165

其中:毕业生升学人数

77

   升入本科人数

1

毕业生本省去向落实率

%

40

月收入

4000

毕业生面向三次产业就业人数

88

其中:面向第一产业

0

   面向第二产业

0

   面向第三产业

88

自主创业率

%

0

毕业三年晋升比例

%

0

 

 
 
 上一篇:东阳海峡艺校2020学年高一秋季家长会
 下一篇:东阳市海峡艺术学校2024年中等职业教育质量年度报告

地址:东阳市艺海北路与广福路交叉口    电话:0579—86354622   86354623
版权所有:东阳市海峡艺术学校  备案号:浙ICP备19019473号

关注我们